加入收藏
网站地图
我要捐赠
首页
了解我们
咨询综合
项目纵览
科普天地
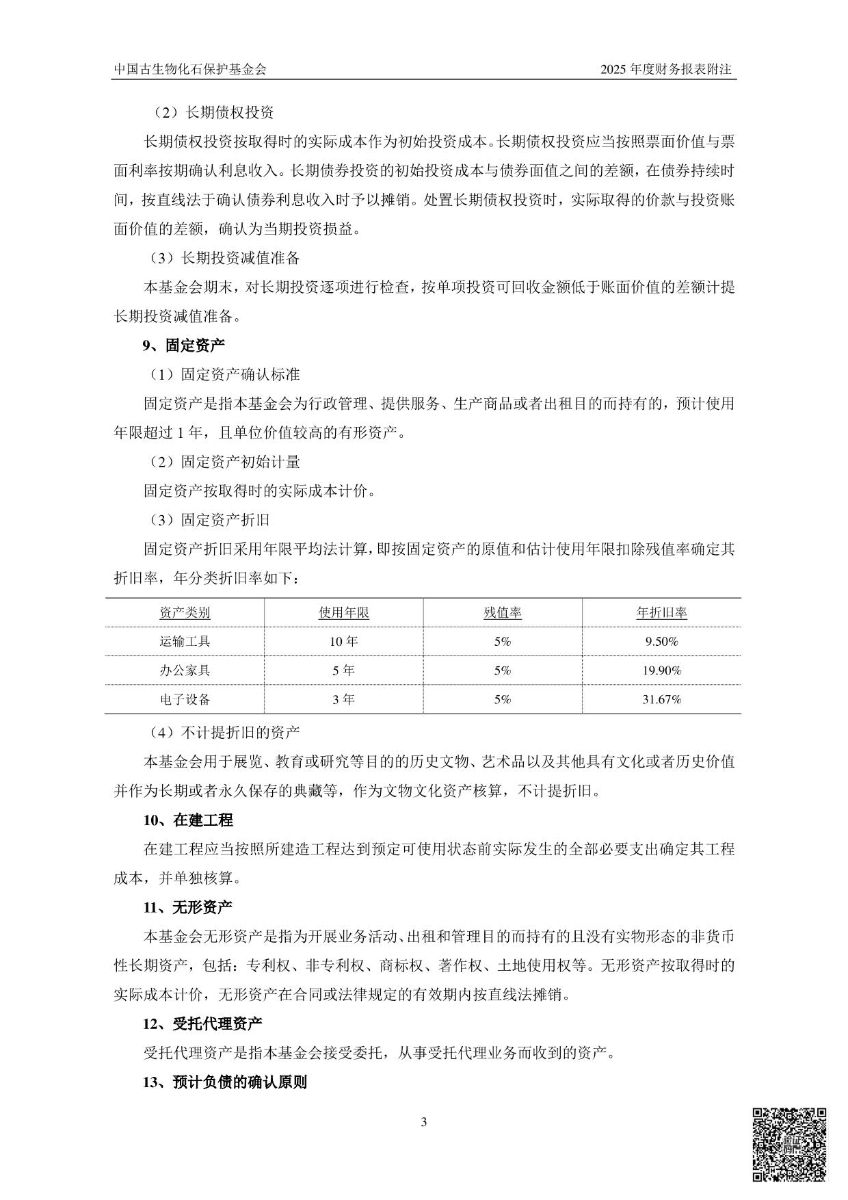
信息公开
法律法规
论文共享
建议信箱
实时捐赠光荣榜
年度捐赠光荣榜
年度财务状况
年检报告
其他公示信息
首页 > 信息公开 > 年度财务状况
2025年审计报告
2026-03-18 10:53:21